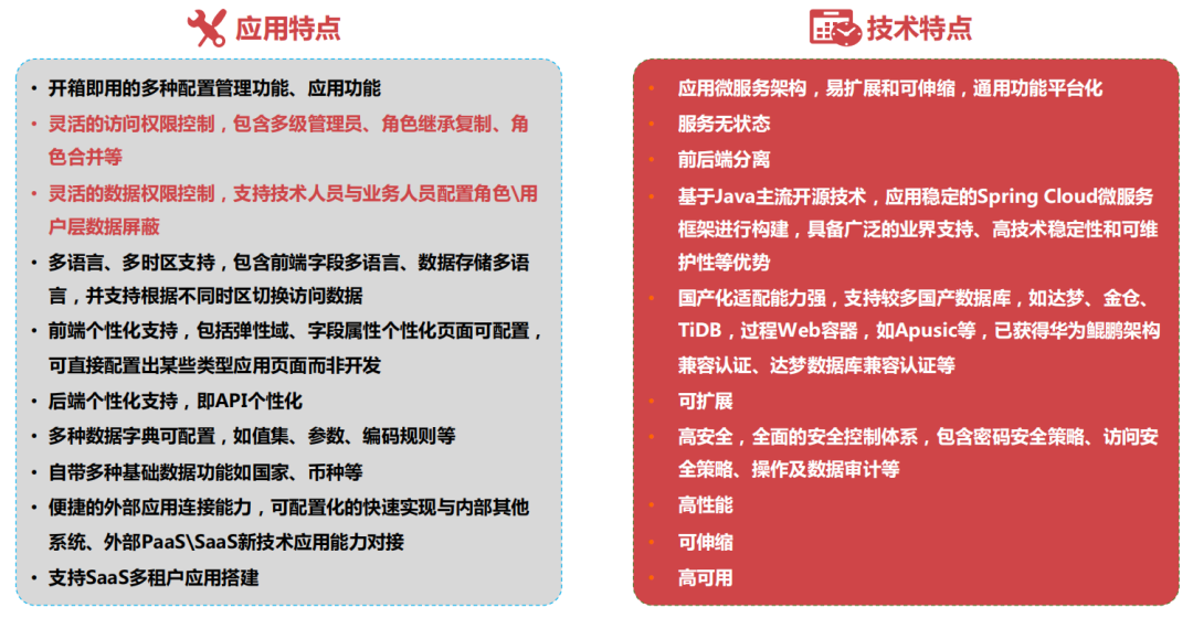
Lite版精彩内容抢先看 系统管理:灵活的访问权限控制,包含多级管理员、角色继承复制、角色合并等 数据权限:灵活的数据权限控制,支持技术人员与业务人员配置角色/用户层数据屏蔽 开发管理:多语言、多时区支持,包含前端字段多语言、数据存储多语言,并支持根据不同时区切换访问数据;前端个性化支持,包括弹性域、字段属性个性化页面可配置,可直接配置出某些类型应用页面而非开发 消息管理:支持短信、邮箱、站内消息、企业微信等消息发送,并能够灵活管理消息模板和对接云平台支持的微服务 文件管理:为HZERO系统提供简单易用的文件存储功能,具备对接多种云对象存储服务的能力且易于拓展,同时支持服务器Ftp协议文件上传,支持大文件断点续传、文件预览、Word在线编辑、Pdf水印等 调度平台:支持执行器管理、调度任务管理、日志管理以及并发请求等 报表平台:通过配置数据集,执行SQL或者查询URL,获取数据以渲染平面报表、单据报表、图形报表的服务 通用导入:支持Excel、Csv数据导入。支持自定义渲染Excel模板,自定义数据校验,自定义数据导入 接口平台:便捷的外部应用链接能力,可配置化的快速实现与内部其他系统、外部PaaS/SaaS新技术应用能力对接 HZERO Lite安装流程 HZERO基于Java主流开源技术,应用稳定的Spring Cloud微服务框架进行构建,具备广泛的业界支持,高技术稳定性和可维护性等优势。 安装注意事项 注意安装目录不能包含中文字符。 安装时默认占用端口为 3306、6379、9000、80、38080、38081。 安装需要使用到管理员权限。 下载安装包 可通过焱牛开放平台Hzero-Lite版下载安装包 一键安装 1. 下载Exe安装包后,鼠标右键点击,选择以管理员身份运行。 2. 点击浏览,选择安装目录,点击确认。 3. 程序解压完成后,弹出安装引导窗口。 4. 协议阶段。点击下一步,同意试用服务协议。 5. 准备阶段。点击下一步,程序会自动检测本机端口是否可用。 6. 授权阶段。输入Lic授权码,授权码获取详见【License免费试用申请】,点击校验进入下一步。 7. 安装窗口。点击安装,开始安装,等待进入100%,关闭窗口即可。 安装完成后,会自动进入默认访问地址:Http://trial-poc.hzero.org 服务管理 打开安装目录,点击Hzero-manager.exe程序,右键使用管理员权限运行。 服务状态刷新 在管理界面右上角,点击刷新按钮 重启服务 停止: 在管理界面,点击对应服务的停止按钮。 启动: 在管理界面,点击对应服务的启动按钮。 授权更新 1. License过期后如需继续体验,按照下述申请流程重新申请,并下载License文件。 2. 在管理界面右上角,点击更新License按键,将重新下载的Lic内容粘贴到文本框,并点击更新,确认重启。 一键卸载 在管理界面右上角,点击卸载按钮,可一键卸载。 License免费试用申请 提交License免费试用申请 通过焱牛开放平台Hzero-Lite版申请产品试用,选择Hzero-Lite版试用License申请。License默认使用时长7天,提交后,等待管理员进行审批。 下载Lic文件 审批通过后,在应用市场>体验专区>我的试用下载Lic文件,并将文件内容粘贴到授权窗口。 企业数字平台建设核心CORE HZERO企业PaaS级平台具有高效的技术开发框架及平台、沉淀丰富的技术组件、应用组件及能力组件,是汉得应用产品体系的基石,及众多头部企业数字平台建设的核心CORE 企业数字化应用的“操作系统” HZERO企业PaaS级平台提供不同层级、定位的可选功能服务生态支撑业务发展 全行业数字化服务组件生态 企业级PaaS平台HZERO源自汉得20年、20000多项目沉淀,服务组件生态全行业数字化经验抽象沉淀 企业级特性,全行业覆盖
