随着“互联网+”、云计算和大数据新技术运用的兴起,财务工作的内容和形式也在不断发生改变。IT技术如何为企业财务管理赋能,进而使得财务能够应对纷繁复杂、不断变化的业务场景已成为业界重要议题。2018年10月20日,第三届剑桥职业领导人上海同学会与汉得信息游学活动在汉得青浦园区召开,剑桥职业领导人上海同学会的财务同行们齐聚一堂,共话财务数字化转型之路。
剑桥职业领导人:职业领导人高级进修班针对企业职业领导人(CFO)及其核心团队成员,通过系统培训,提供平台,使学员掌握国际化管理知识与技能,进而提升企业竞争力,培训通过后授予职业领导人将获得国际、国内双职业资格证书。
汉得信息业务合伙人/华东制造事业部总经理陆嫕颖女士、汉得信息CFO沈雁冰先生、汉得信息商务智能事业部总经理李剑先生、汉得信息集团财务部副总经理李雪松先生、汇联易CEO张长征先生等嘉宾共同出席本次活动。
》向右滑动查看更多 》
干货集锦
让我们一起回到活动现场,体验干货满满的企业财务管理经验交流分享。
汉得信息业务合伙人
华东制造事业部总经理 陆嫕颖
数字化管理:IT技术赋能企业生产力
》向右滑动查看更多 》
作为首位演讲嘉宾,汉得信息业务合伙人/华东制造事业部总经理陆嫕颖女士向我们分享了她对于IT技术如何为企业生产力赋能,进而提高企业经营绩效的理解。
陆嫕颖女士首先简明扼要地介绍了汉得信息发展历程及产品情况。身为中国最早一批本地化的ERP咨询实施公司之一,汉得信息通过20多年的努力,已由最初的信息化产品实施商,历经解决方案提供商阶段,发展为数字化生态综合服务商。
之后她分享了企业信息化建设的规律,从自身经验和积累出发,提炼出企业信息化建设的两点准则:“WHY-为何要信息化”和“HOW-如何建设信息化”。为何要建设信息化,陆嫕颖对此提出三点理由:一是新技术不断涌现,比如IoT、大数据、影像技术的进步都会对我们的工作方式提供革命性变化的可能;二是企业组织的不断革新会对IT的应用提出要求;三是新技术和新设备会对人提出更高的要求。
对于集团化企业、制造型企业在整个信息化建设过程中应该着眼的内容和方向,陆嫕颖女士表示,在建设信息化上,没有那么多一蹴而就、弯道超车的可能性;且每个阶段都需要有明确的建设目标,在企业成功的基础上一步步向前。同样的,系统是为企业服务的,因此从高层到使用者都必须有重视的意识并培育匹配能力。
最后,陆嫕颖女士分享了集团化企业应该在信息化建设上关注的重点领域和重点方向,指出在集团层、事业部层和公司层不同层面如何关注自身的核心竞争力,以及如何通过信息化进行赋能。

汉得信息CFO 沈雁冰
成为一名CFO的前世今生
》向右滑动查看更多 》
从顾问变身成为公司CFO,沈雁冰先生的个人经历能够为企业的财务管理提供不一样的信息化视角。
在活动现场他分享道,作为一家咨询服务公司,汉得信息自身就具有财务管理的特点和难点,具有项目管理中人员众多、全球分散等跨国公司的典型特点。“为了应对以上挑战,汉得财务部作为横向拓展范围最广的后台部门,需要既当店小二(财务服务),又要当警察(财务核算)。”
如何更好地履行财务部职责,作为一家IT公司的CFO,沈雁冰先生深知运用IT技术为企业赋能的道理。通过资金管理、绩效分析、全面预算等内容,并统筹到整体的SAP系统中,能够做到整体的管控要求。
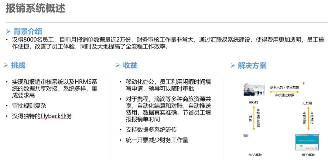
“运行一年半之后,发现整个财务凭证行有404万行,项目数量有2.5万个。以报销为例,汉得10000名员工,目前月报销单数据量3万份,如何进行更细化的财务审核是一个重要的问题。对于如何更好地管理报销,汉得信息目前也提供了更好的处理手段。”通过一系列的改进,汉得信息节约人力成本50%,将能够通过信息化工具处理的业务尽可能简单化。

汇联易CEO张长征
费用管理的数字化转型之路
》向右滑动查看更多 》
上文已经提到,如何管理报销,如何为员工和企业都提供便利,需要信息化技术的支撑。而汉得信息所使用的费用报销信息化工具就是汇联易。交流现场,汇联易CEO张长征先生为我们分享了费用管理的数字化转型之路。
“传统的报销方式正不断面临挑战,无论是基层员工、财务人员还是管理人员,都无法在传统纸质单据流转的环节获得任何收益。”张长征先生表示,电子发票、数据共享、移动办公等背景下,如何更好地革新我们的报销方式,是我们共同面临的课题。
汉得信息内部孵化的SaaS产品汇联易,能够通过机票预测与审批、多元化报销、审批标准的内置、发票验真及自动审核等人性化的功能设计,满足使用者及管理者的要求;并且在与外部系统的打通上,包括商旅供应商、发票供应商、办公供应商及ERP系统都做了标准化的内置,解决了平台型连通的问题。

汉得信息集团财务部副总经理李雪松
共享促进财务转型,互联创造企业价值
》向右滑动查看更多 》
作为集团化公司的财务部门,如何处理好集团财务及下属各分子公司财务之间的关系,如何从传统的账务核算上升到财务管控的角度,是多数的集团化公司面临的重要挑战。如何落地财务管控,汉得信息集团财务部副总经理李雪松先生给出了两个重要的方向。第一个是转变职能,第二个是流程重构。
“在集团统一财务职责及政策的基础上,财务共享中心需要将基础的核算业务(包括应收/应付/资金/预算)等全部吸收到共享中心中来,满足集中化核算、快捷化处理的要求。”李雪松先生表示,在转变流程上,需要重新对所有的财务核算相关的业务流程重新梳理打通,进而满足整体标准化及流程再造的要求。
除了分享财务共享的框架、职责及流程优化,李雪松先生还分享了他对于企业信息化架构的思考:在后ERP时代,前台、中台和后台这样三层的架构一定会成为一种潮流。不断的新技术、新场景都会补充到整体的应用中来。企业要抱着开放、互联的态度拥抱IT技术的新变化。

汉得信息商务智能事业部总经理李剑
开启大数据智慧时代
》向右滑动查看更多》
既然反复提到新技术的应用和革新,就不得不提一个时下最新的课题——大数据。交流现场,汉得信息商务智能事业部总经理李剑先生,分享了他对于大数据的理解和认识。
在切入这个话题前,李剑先生首先分享了一个猪场业务经营的例子,比较了传统的数据分析与大数据分析的差异,进而给出结论:大数据作为一种生产力,是能够为企业的经营决策提供依据的。
对于在大数据技术不断成熟的背景下,如何深化应用大数据的使用场景,李剑先生给出了特定行业的应用场景:以制造业的应用场景为例,在产品创新、工业供应链优化、产品故障诊断与预测、产品精准营销、工业物联网生产线、生产计划与排程上,如何发挥大数据的价值和作用。
在介绍了整个大数据的应用场景之后,李剑先生重新总结了大数据分析的定义及适用的场景,包括舆情分析、认知管理、精准营销、前瞻性决策及最终提高统筹创新能力。

第三届剑桥职业领导人上海同学会与汉得信息游学活动已经圆满结束,但对于新时期企业财务管理的探讨将持续深入,汉得信息将不断挖掘探索,为客户提供更精准高效的解决方案。
