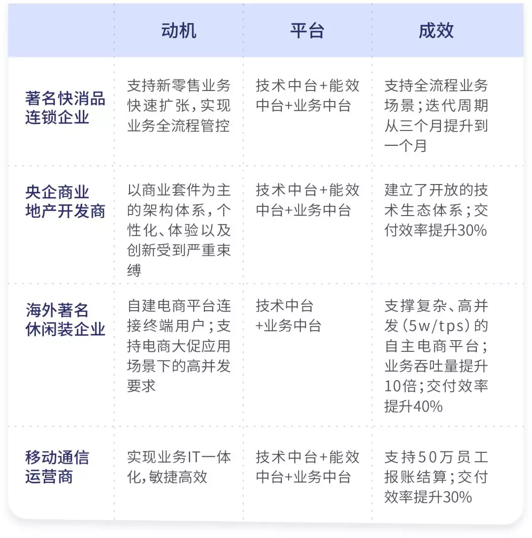
场景丰富的业务中台 前言: 在企业数字化转型的过程中,如何更快速地响应变幻莫测的市场、更好地利用迭代更新的技术、最大价值地发挥企业现存多年的信息化建设基础,真正做到降本增效,是每个企业都需要思考的问题。 汉得成立二十多年以来,我们为数千家国内外中大型企业提供了咨询服务及信息化建设服务,也见证了企业信息化建设的变革及创新历程。汉得融合中台致力于打造企业级数字化平台,包括技术中台、能效中台、业务中台。 其中,业务中台 HONE 不是单纯的信息化工具与手段,更是一种能力——它整合了企业核心竞争力,沉淀了业务逻辑,并保持不断运营,服务于企业内各部门、各业态,乃至服务于上下游、服务于整个社会。 业务中台 HONE 依托于技术中台 HZERO,以微服务方式,按不同业务域整合业务能力,服务前端应用,以实现能力复用,减少重复构建。 结合多年企业咨询服务经验,提炼数十种企业级服务能力,覆盖从财务、营销、制造到供应链等全业务场景,可供各行业快速部署和复用。 财务 包括会计引擎、预算控制、拆单引擎、信用引擎、计税引擎、对账引擎、派工引擎、银企服务、销项开票、进项抵扣、核销引擎、绩效引擎、财务主数据中心等。 多种财务核算的通用业务组件,可供企业按需组合使用,释放了企业在事务记账与核算管理的资源投入,更聚焦于财务分析,创建共享财务。 营销 包括商品中心、会员中心、促销券、活动中心、CPQ报价、VPC选配等。 营销业务中台为前端应用提供了统一的营销数据管理与业务积累,有营销业务中台作为坚实的服务基础,企业可以更专注于与前端用户的交互、市场变化趋势,开展创新营销、智慧营销。 制造 包括安全库存检查、工单中心等。核心业务能力服务化,可以更快速地适应技术革新,用更低的成本、更沉稳的姿态拥抱智能制造。 供应链 包括各数据项生命周期引擎、库存中心、竞价引擎等。将产品价值链与供应链的各环节更加紧密连接、高效协同,降低成本,提高整体能效。 其他 包括考评引擎、合同中心、空间管理、人力中心等,业务组件覆盖面广,在提供稳定服务的同时,我们也持续拓展,不断丰富和提升能力中心。 目前,汉得已为多家中大型企业提供中台服务,以下为简单分享的几个案例: 在这几个案例中,行业性质虽各不相同,但通过汉得中台的实施,在短期内均取得了可见的效益,我们也相信,随着中台的持续建设以及客户业务能力的持续积累,中台所带来的价值也将持续输出。 这也是汉得融合中台解决方案与其他服务厂商的差别所在,汉得融合中台解决方案覆盖的业务场景更加丰富、行业更加广泛,不局限于某一类或某几类特定行业,之所以能做到这一点,也源于汉得二十多年来在企业信息化咨询服务行业的不断累积。 同时,与传统ERP实施不同的是,瀑布式实施方法论在中台实施中有其局限性,汉得也探寻和形成了一套更适用于中台实施的方法论,通过领域驱动设计,基于实践的敏捷管理和DevOps方法,用更加科学合理的方法,开始中台建设,也让企业具备持续建设中台的能力。 业务中台打造的是企业核心竞争力服务平台,是企业持续发展的业务能力沉淀,汉得业务中台一方面结合了多年的企业级咨询服务经验,另一方面,也融合了汉得技术中台、能效中台,具备灵活、高可用及可持续发展等特点。 我们期望通过汉得业务中台,助力企业数字化转型,同时我们也更加期待,随着更多能力与服务的构建、开放、整合,随着共享经济的到来,汉得可以携手客户伙伴们,共同打造良好的生态体系,贡献于融合创新、跨界创新。 汉得融合中台全景介绍 详见本期季刊更多内容




即时获取行业干货及最新资讯