不曾料想,2020由一场战“疫”开年,影响甚至重组了整个汽车行业的发展格局,重压下的汽车行业将再次面临重大考验。如今新型冠状病毒肺炎已经深刻影响到了中国社会经济的方方面面。对汽车行业而言,短期内汽车的生产和销售将受到巨大冲击;长期来看,疫情的“蝴蝶效应”会逐步显现,将影响未来全球汽车产业格局。疫情对汽车行业的影响疫情对每个车企的影响各不相同,同时不同处境的车企对疫情应对策略也不尽相同。对于个别优秀的车企而言,如果在过去几年进行了足够多的调整与自身实力的强化,例如:构建C2B在线定制购车平台、供应链协同平台、VR智能展厅看车平台等,顺利熬过了国VI标准切换、新能源补贴退坡、消费结构演变等一系列“灰犀牛”事件,那么眼前这场“黑天鹅”的疫情,即便有很大的影响,也并非是致命事件。但对于多数汽车制造商而言,至少20天的“停摆”,可能会把很多惯性掩盖的内部问题放大出来,并产生意料之外的影响。这些内部问题的严重性,可能远大于外部的疫情挑战。汽车行业发展建议“开源节流”针对汽车产业当下面临的困难,我们认为车企应该围绕“开源”与“节流”两个维度,加速企业业务转型改革和内部管理提升。“开源”策略借策过冬充分运用国家推出的汽车行业政策以及金融低息甚至贴息贷款,借助税费减免、租金减免等优惠政策保障企业正常运营。产业协同上下游产业链共同开展新产品研发,共享需求预测信息以及合作库存管理,针对厂房及生产线、供应链进行柔性化、数字技术改造,提高生产及管理效率。模式创新建立智能化上下游产业链生态联盟,投资新零售与新技术布局;产品设计融入个性化以及在线化健康安全需求;强化产品智能化设计,偿试后市场服务。全球布局具备产品竞争优势的整车厂可以加速全球化布局,在海外本地化生产进程,开辟新的利润增长点。“节流”策略现金为王短期做好极限经营压力测试,充分评估自身资金流、资源及供应链风险,及时更新月度/季度生产计划及投融资需求。降低成本突出供应商管理和采购流程优化,包括零件及物流的配套,建立在线式的目录化寻源采购模式,进一步降低断供风险和管理成本,减少不必要的费用成本支出。线上渠道整车企业与经销商共同合作强化智能营销,构建在线个性化数字营销及服务,进而降低销售管理成本和提升用户体验。突破常规做一些平常不敢进行的变革和调整,建设扁平化的组织机构及业务模式,提升团队管理效率;考虑非核心资产剥离处置与合资合作。如何通过数字化转“危”为“机”车企当下的机遇是什么?机遇一:供应链重塑汉得提供协同集成化“汽车行业制造业协同平台”、“汽车行业采购云协同平台”、“汽车行业物流云协同平台”,并通过场景化标准接口,集成各“主机厂ERP资源管理平台”,帮助主机厂进行供应链体系的整合,共享需求与库存信息,通过制造协同、供应协同、物流协同,与供应商、物流商信息共享,相互支持,共生共赢。机遇二:线上个性化定制 & 精准营销通过汉得个性化定制解决方案,能够加速汽车行业C2B模式转型,通过个性化线上定制、线上VR看车、云看车、线上服务全方位支撑客户购车行为。同时通过百度大数据平台精准圈选客户群,营销活动触达终端用户,精准投放广告,沉淀客户数据,占有市场先机。机遇三:后服务转型 & 新金融模式借助“汉得汽车行业后服务平台”给存量的市场带来新的增长点——汉得汽车行业后服务融合车辆监控、车辆调度、驾驶员服务、车辆维修、服务交易、车辆管控功能,帮助主机厂、物流商、司机、修理厂、消费者、交管部门协同集成作业,实现产业链业务增长。通过新型金融模式将改变原有“传统租赁”“融资租赁” 业务模式,刺激消费者购车欲望,加速资金回流。机遇四:开源节流结合极限式的成本控制方式,基于业务过程的成本控制方法,以及在线商旅费用管控,通过在线运维平台展开IT大运维模式,全面降低车企的各项运营成本。为主机厂提供从规划到落地、从工具到体系、从ERP到整体信息化全面运维/运营服务,通过全系统分层次的全面运维,降低主机厂IT运维总体成本。通过“汇联易”实时掌握费用发生状态,严格执行管控策略,同时提升财务工作效率,避免管理成本增加,在使用过程中方便易用,让员工执行更加便捷。汉得汽车行业数字化解决方案将围绕“开源”与“节流”两个维度,加速企业业务转型改革与内部管理提升,帮助车企在疫情背景下借助汉得个性化定制、汽车后服务、汽车行业云协同等业界领先信息化平台,把握机遇,实现危中转机。
不曾料想,2020由一场战“疫”开年,影响甚至重组了整个汽车行业的发展格局,重压下的汽车行业将再次面临重大考验。
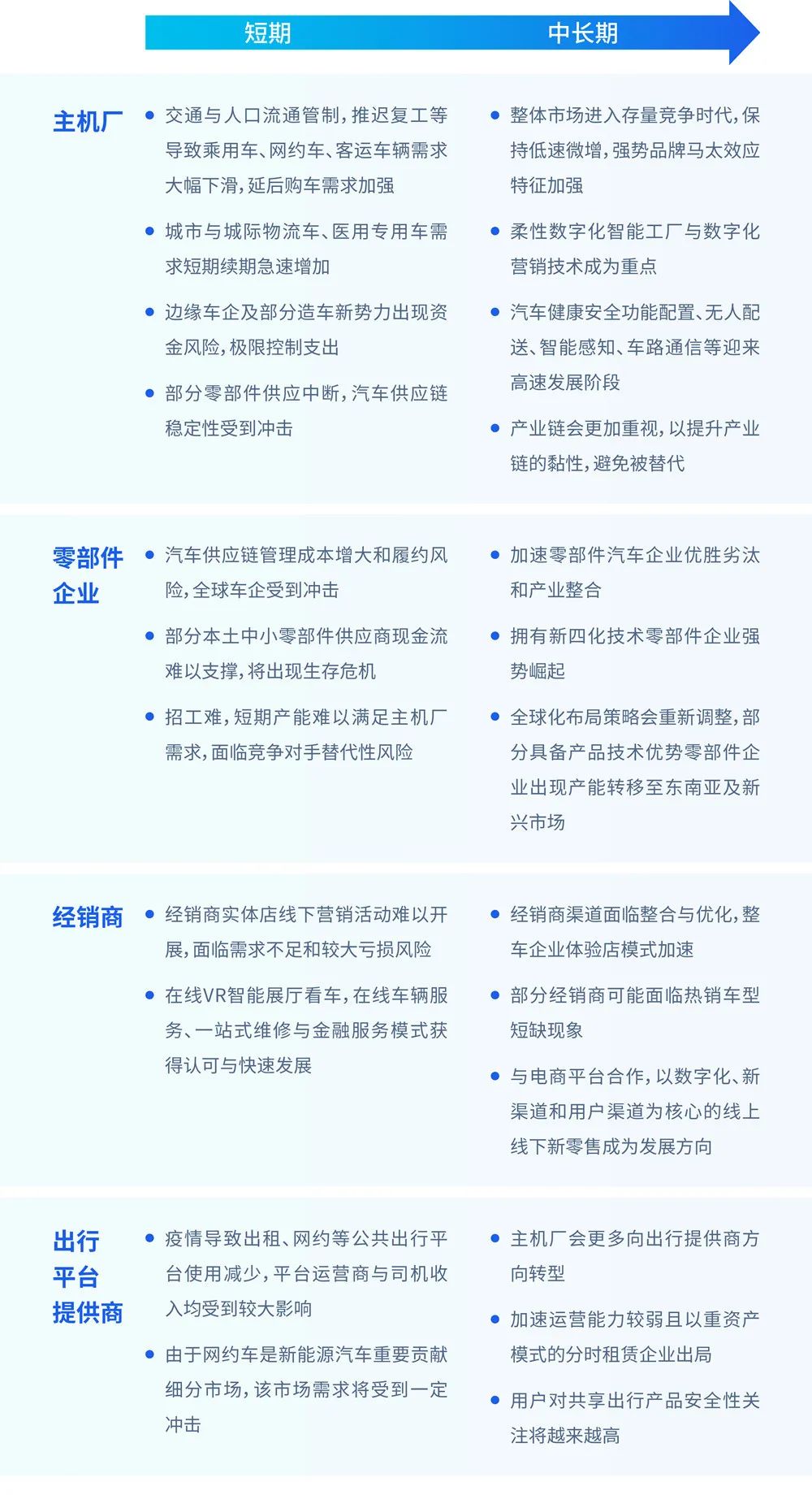
如今新型冠状病毒肺炎已经深刻影响到了中国社会经济的方方面面。对汽车行业而言,短期内汽车的生产和销售将受到巨大冲击;长期来看,疫情的“蝴蝶效应”会逐步显现,将影响未来全球汽车产业格局。
疫情对汽车行业的影响
疫情对每个车企的影响各不相同,同时不同处境的车企对疫情应对策略也不尽相同。
对于个别优秀的车企而言,如果在过去几年进行了足够多的调整与自身实力的强化,例如:构建C2B在线定制购车平台、供应链协同平台、VR智能展厅看车平台等,顺利熬过了国VI标准切换、新能源补贴退坡、消费结构演变等一系列“灰犀牛”事件,那么眼前这场“黑天鹅”的疫情,即便有很大的影响,也并非是致命事件。
但对于多数汽车制造商而言,至少20天的“停摆”,可能会把很多惯性掩盖的内部问题放大出来,并产生意料之外的影响。这些内部问题的严重性,可能远大于外部的疫情挑战。
汽车行业发展建议“开源节流”
针对汽车产业当下面临的困难,我们认为车企应该围绕“开源”与“节流”两个维度,加速企业业务转型改革和内部管理提升。
“开源”策略
借策过冬
充分运用国家推出的汽车行业政策以及金融低息甚至贴息贷款,借助税费减免、租金减免等优惠政策保障企业正常运营。
产业协同
上下游产业链共同开展新产品研发,共享需求预测信息以及合作库存管理,针对厂房及生产线、供应链进行柔性化、数字技术改造,提高生产及管理效率。
模式创新
建立智能化上下游产业链生态联盟,投资新零售与新技术布局;产品设计融入个性化以及在线化健康安全需求;强化产品智能化设计,偿试后市场服务。
全球布局
具备产品竞争优势的整车厂可以加速全球化布局,在海外本地化生产进程,开辟新的利润增长点。
“节流”策略
现金为王
短期做好极限经营压力测试,充分评估自身资金流、资源及供应链风险,及时更新月度/季度生产计划及投融资需求。
降低成本
突出供应商管理和采购流程优化,包括零件及物流的配套,建立在线式的目录化寻源采购模式,进一步降低断供风险和管理成本,减少不必要的费用成本支出。
线上渠道
整车企业与经销商共同合作强化智能营销,构建在线个性化数字营销及服务,进而降低销售管理成本和提升用户体验。
突破常规
做一些平常不敢进行的变革和调整,建设扁平化的组织机构及业务模式,提升团队管理效率;考虑非核心资产剥离处置与合资合作。
如何通过数字化转“危”为“机”
车企当下的机遇是什么?
机遇一:供应链重塑
汉得提供协同集成化“汽车行业制造业协同平台”、“汽车行业采购云协同平台”、“汽车行业物流云协同平台”,并通过场景化标准接口,集成各“主机厂ERP资源管理平台”,帮助主机厂进行供应链体系的整合,共享需求与库存信息,通过制造协同、供应协同、物流协同,与供应商、物流商信息共享,相互支持,共生共赢。
机遇二:线上个性化定制 & 精准营销
通过汉得个性化定制解决方案,能够加速汽车行业C2B模式转型,通过个性化线上定制、线上VR看车、云看车、线上服务全方位支撑客户购车行为。
同时通过百度大数据平台精准圈选客户群,营销活动触达终端用户,精准投放广告,沉淀客户数据,占有市场先机。
机遇三:后服务转型 & 新金融模式
借助“汉得汽车行业后服务平台”给存量的市场带来新的增长点——汉得汽车行业后服务融合车辆监控、车辆调度、驾驶员服务、车辆维修、服务交易、车辆管控功能,帮助主机厂、物流商、司机、修理厂、消费者、交管部门协同集成作业,实现产业链业务增长。
通过新型金融模式将改变原有“传统租赁”“融资租赁” 业务模式,刺激消费者购车欲望,加速资金回流。
机遇四:开源节流
结合极限式的成本控制方式,基于业务过程的成本控制方法,以及在线商旅费用管控,通过在线运维平台展开IT大运维模式,全面降低车企的各项运营成本。
为主机厂提供从规划到落地、从工具到体系、从ERP到整体信息化全面运维/运营服务,通过全系统分层次的全面运维,降低主机厂IT运维总体成本。
通过“汇联易”实时掌握费用发生状态,严格执行管控策略,同时提升财务工作效率,避免管理成本增加,在使用过程中方便易用,让员工执行更加便捷。
汉得汽车行业数字化解决方案将围绕“开源”与“节流”两个维度,加速企业业务转型改革与内部管理提升,帮助车企在疫情背景下借助汉得个性化定制、汽车后服务、汽车行业云协同等业界领先信息化平台,把握机遇,实现危中转机。
点击订阅 「 汉得季刊 」
即时获取行业干货及最新资讯
依托汉得20年制造业数字化服务经验,利用组批优化、订单穿透、成本精算三大智造技术,汉得智能制造,帮助企业制造更加安全、普惠、个性、低碳的产品,创造人类美好生活
让系统建设不再成为制造企业革新与发展的掣肘
2026-03-05
2025-12-25
2025-06-19